国家矿山安全监察局综合司关于印发《煤矿工业视频安装及联网接入规范(试行)》的通知

国家矿山安全监察局综合司关于印发《煤矿工业视频安装及联网接入规范(试行)》的通知

国家矿山安全监察局综合司关于印发《煤矿工业视频安装及联网接入规范(试行)》的通知
admin   2024-12-16   

国家矿山安全监察局综合司关于印发《煤矿工业视频安装及联网接入规范(试行)》的通知

          各产煤省、自治区及新疆生产建设兵团煤矿安全监管部门,国家矿山安全监察局各省级局,各有关单位:

为进一步规范煤矿工业视频安装及联网接入工作,国家矿山安全监察局组织制定了《煤矿工业视频安装及联网接入规范(试行)》,现印发给你们,请督促煤矿企业抓好贯彻落实。

联系人及电话:梁伟光,010-64463243

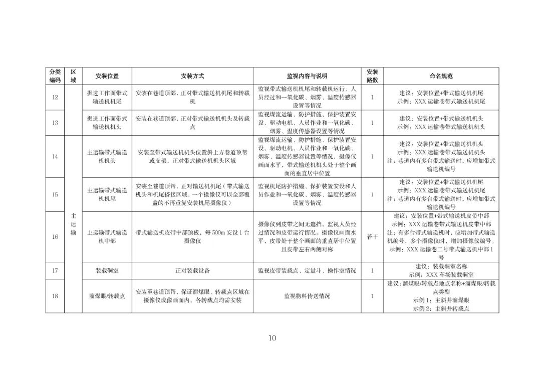
附件:煤矿工业视频安装及联网接入规范(试行)

 

图片

图片

图片

图片

图片

图片

图片

图片

图片

图片

图片

图片

图片

图片

图片

图片

图片

图片

图片

图片

图片

国家矿山安全监察局综合司

2024123


联系方式
Contact Us

    咨询方式
    河南华威展览服务有限公司
    河南省郑州市国家大学科技园创新园6号楼D座3层
    参展咨询/参观咨询/媒体合作
    电 话:135 5270 5390(微信同步)
    电 话:183 3983 1040(微信同步)
    邮 箱:1910305223@QQ.COM
    网 址:www.zgzzcme.com

    有什么问题吗?我们会很乐意回答你的问题。

二维码一
欢迎关注官方微信账号
二维码二
关注官方微信公众号
Copyright © 河南华威展览服务有限公司 All Rights Reserved 豫ICP备2024084421号-1
快速导航
热线电话
183 3983 1040
河南省煤炭学会文件